七匣子:手机游戏、热门软件,尽在七匣子手游下载中心!

最新入库 | 热门游戏 | 开服表 | 攻略秘籍 | 手机软件教程 | 下载排行榜 | 手机版
所在位置 : 首页 > 手机游戏 > 手机网游 > 自在西游官服

自在西游官服

自在西游官服

点此纠错

  • 版本:2.3.18
  • 大小:983.16M
  • 语言:简体中文
  • 类别:手机网游
  • 人群 : 年满十六周岁以上
  • 更新:2025-06-28 09:36
  • 权限:点击查看
  • 隐私:点击查看
  • 系统: 需要支持安卓系统5.2以上
  • 厂商:杭州游一卡网络技术有限公司
  • MD5:2f78eafef53bbfaa7bf92b70010133c6
  • 备案:浙B2-20160108-27A
  • 包名:com.yokaverse.zzxy
  • 版号:ISBN 978-7-498-09642-5
  • 需要网络 无广告
7.8
7xz特别说明交友需谨慎,陌生链接勿点,转账汇款勿信,防骗指南要记牢,请注意保护个人隐私。
游戏简介 相关版本 相关专题 同类游戏
游戏介绍

自在西游官服是一款非常火爆的西游题材策略冒险手游,在这里你将跟随唐僧师徒重走西游路,仙圣冥妖四大阵营百位神将均可抽取招募,克服九九八十一难提升主角实力挑战最终boss,与神将一起历练和成长,玩家们可以邀请好友一起加入到自在西游官服当中。

自在西游最强阵容推荐

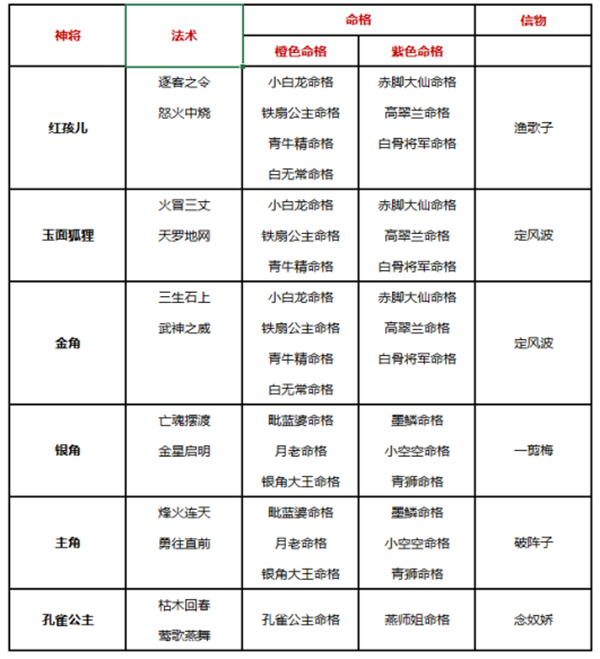
妖界最强阵容

阵容一:1、大鹏金翅 2、牛魔王 3、红孩儿 4、孔雀公主 5、主角 6、铁扇公主

自在西游内购无限版

上阵荒神:天位:英招 地位:祸斗 人位:乘黄/精卫

自在西游内购无限版

阵容二:1、红孩儿 2、玉面狐狸 3、金角 4、银角 5、主角 6、孔雀公主

自在西游内购无限版

上阵荒神:天位:英招 地位:精卫

自在西游内购无限版

仙界最强阵容

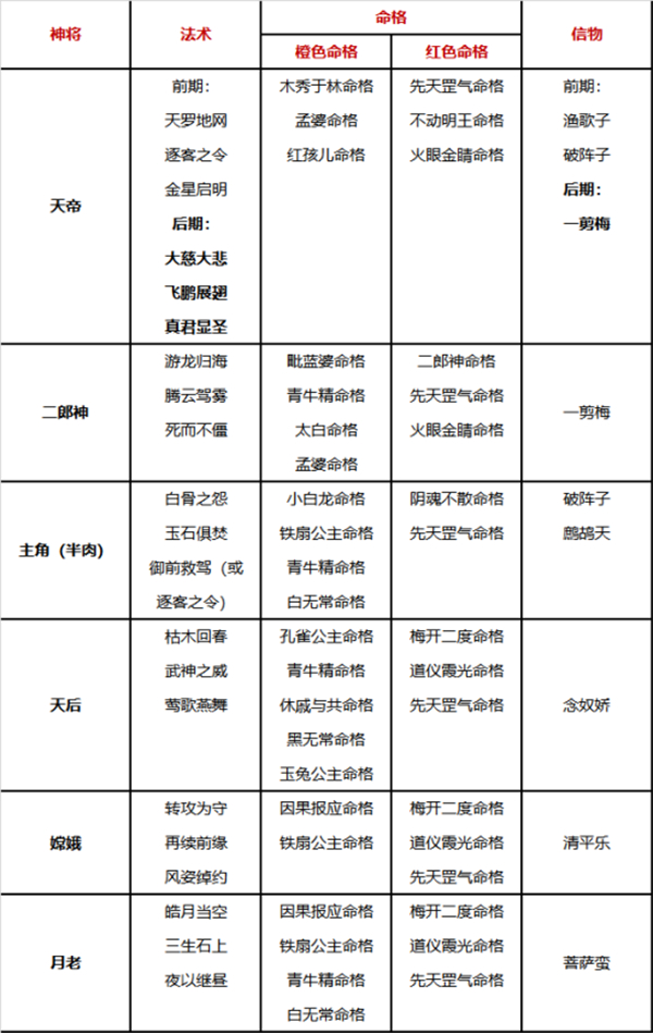
阵容一:1、天帝 2、二郎神 3、主角 4、天后 5、嫦娥 6、月老

自在西游内购无限版

上阵荒神:天位:英招 地位:祸斗 人位:乘黄/精卫

自在西游内购无限版

阵容二:1、太白2、日夜游神3、骊山元君4、天后5、主角6、月老

自在西游内购无限版

上阵荒神:天位:英招/精卫

自在西游内购无限版

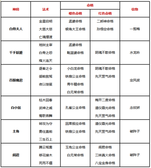
冥界最强阵容

阵容一:1、白骨夫人 2、千手妖姬 3、百眼魔君 4、白小鼠 5、主角 6、阎君

自在西游内购无限版

上阵荒神:天位:英招 地位:祸斗 人位:乘黄/精卫

自在西游内购无限版

阵容二:1、黑无常 2、白无常 3、百眼魔君 4、白小鼠 5、主角 6、千手妖姬

自在西游内购无限版

上阵荒神:天位:英招 地位:精卫

自在西游内购无限版

自在西游角色排行榜最新仙界

【TOP1】太白

推荐理由:强力爆发输出,前期仙界主C

拥有高额暴击,是仙界前期第一暴力流输出:攻击敌方前排造成法术伤害,突破+5还可以追击1次普攻。纯暴力输出,打的就是伤害,玩的就是爆发。在仙界一群刷盾的神将里是唯一的暴力硬汉。太白的法术技能【金星启明】(增加百分百暴击率)是很多人会给自己阵容主C装备的法术,从这点就能看出这哥们有多炸!

自在西游内购无限版

【TOP2】东海龙王

推荐理由:召唤流主C,哥们就是小弟多

释放技能后有概率召唤虾兵,自身血量低于20%时会召唤龟丞相,敌方压根都打不到人,打了半天在都在打前排小弟,召唤出来的小弟都还能抗能打,克制一切打前排的神将。突破+11可以为自己刷盾,那更是无解的存在!肉的一批,有小弟,还能打,别人怎么玩嘛?

自在西游内购无限版

【TOP3】天帝

推荐原因:高额伤害+群体控制,乖乖睡觉不许动

对敌方前排造成高额法术伤害,有概率使敌方【眩晕】失去一回合行动力,敌方只能静静地看我方兄弟表演。突破+5追加一次技能,注意,不是普攻,是追加一次技能。完美工具人天帝,有伤害、能抗伤、打控制,突破一下就能追加技能释放,劳苦功高的实战派。

自在西游内购无限版

【TOP4】骊山元君

推荐原因:仙界肉盾,无敌护盾,溅射伤害

她是整个《自在西游》“皮”最厚的女人了吧。释放技能同时给自己刷盾,血量低了也刷盾,挨打也刷盾,突破还是刷盾。不是在刷盾就是在打你的路上,惹不起也躲不起。法术技能【武神之威】(受到的攻击可以转化成10%的护盾)基本是每个阵营的脆皮必备,没有人可以拒绝骊山姐姐的保护!

自在西游内购无限版

【TOP5】二郎神

推荐理由:仙界第一输出,越战越强

太白不要再来找我了,我怕二郎神误会。一个技能打出200%的物理伤害,还能为自己加增伤Buff,越战越强。等二郎神叠到三层显圣真君Buff,对面就只剩6个待宰羔羊了。别担心等不到,我们仙界最会的就是活命了,有人控有人抗,还有刷盾保护航,二郎哥哥放心刚!

自在西游内购无限版

【其他】根据推荐顺序介绍:

嫦娥:辅助,刷盾,加Buff

为所有上阵仙界神将增加伤害,为血量低的队友刷盾,人美心善,可以考虑带她。

天后:仙界奶妈,群体回血,护盾治疗

技能群体回血,如果队友护盾被破,天后还能追加一次普攻,为己方生命最少的1人提供治疗。数数场上我方有多少个带盾的,那可有天后忙的了。

日夜游神:仙界肉盾,分身作战

跟骊山元君一起上,这俩肉得无敌。只要对面不是切后排的阵容,少有人可以突破他们的铜墙铁壁,如果再加上东海龙王召唤虾兵龟丞相,那画面不敢想象。

托塔天王:单体控制,前排肉盾

天帝平替,同样能抗能控+让对方眩晕失去行动力,前期非常可靠。他和东海龙王一起上阵,也可以为自己刷一层盾。

月老:加Buff

谁能不馋他永久提升20%的伤害Buff啊,前排1、2号位大哥打的伤害,都有他20%的功劳!

二、推荐阵容和成型建议

阵容搭配关键点:围绕主C搭配阵容,【太白】就走护盾爆发流;【东海龙王】走召唤流。下面重点介绍一下护盾爆发流,只要思路对了就能举一反三。

第一套:【太白】护盾爆发流

日夜游神2、骊山元君3、主角4、嫦娥5、太白6、月老

①即使是0氪玩家首日游戏福利+元宝购买千珏环保底可以100抽,非洲人也至少会有3张本阵营橙卡。

②仙界开局10级会送雷公、电母两个紫将,可以让雷公站1号位,太白站2号位、主角站3号位、电母站4号位作为前期阵容

③26级解锁6个神将位,逐步用橙将替换紫将

1、2号位也可以用托塔天王和东海龙王,确保前排足够肉能抗住伤害即可;脸黑没有前排橙卡的,可用雷公和赤脚大仙过渡;3号位站主角;4号位可以放辅助的神将:如天后(橙)、嫦娥(橙)、南极仙翁(紫)、红娘(紫);5号位放主C太白;6号位依然是放辅助神将,月老是最优选择,也可放其他仙界能触发连携的神将。

④重点培养一个输出神将,资源往他身上倾斜,太白、月老和骊山元君最好要有,用其他的代替问题也不大。

自在西游内购无限版

第二套:后期成型红橙阵容

天帝、2、二郎神3、主角4、天后5、嫦娥6、月老

①这个阵容的核心是两个红将,0氪和微氪玩家可以通过拍卖、门派活跃的红将碎片任选箱、心愿单许愿来获得,慢慢积累。初期走【爆发流】或者【召唤流】过渡,通过心愿单抽二郎神,同时通过收集碎片来攒天帝。按开服第一天100抽,之后每天30抽来算,最迟开服第11天就能拿到二郎神或天帝。

②中氪及以上玩家可以购买各种招募礼,来快速达到400抽,优先购买启航礼包的中的抽卡礼包,性价比更高,头三天内能达成400抽,直接围绕红将来调整阵容。如果红将先出天帝,就上阵太白作为输出;如果先出二郎神,就上阵托塔天王打控制。不管先来哪个,两个配合体系的思路是相似的,静待第二个红将到来即可。

自在西游内购无限版

自在西游官服游戏简介

1、以卡牌的方式来展现,自由驯服与培育你的宠物,享受高爆发率带来的热血快感。

2、出色的画质搭配上熟悉的经典角色,自由驯服与培育你的宠物,体验畅快刺激的游戏玩法。

3、通过自己的喜好来搭配出最强的阵容,轻松来使用卡牌完成你的阵容,体验到不一样的西游文化。

自在西游官服游戏优势

1、不断解锁新的关卡和故事情节,保持游戏的新鲜感和探索欲望。

2、选择合适的装备和技能,根据不同的敌人和场景进行战术调整,找到最佳的战斗方式。

3、模式丰富多样,包括单人挑战、多人合作和竞技对战,满足不同类型玩家的需求和喜好。

自在西游官服游戏亮点

1、精美的音乐和音效:游戏中的音乐和音效设计也非常出色,在竞技环境上也有严格的规则来保证游戏的公正性。

2、多角色选择:游戏中有多个角色可以选择,每个角色都有不同的属性和技能,可以带来更加身临其境的游戏体验。

3、公平公正的竞技环境:自在西游注重玩家之间的公平公正,玩家可以根据需要来选择最合适的角色。

自在西游官服游戏特色

1、玩家可以自由探索各种场景,与其他玩家互动,组队挑战副本,完成各种任务;

2、游戏以PVE和PVP为主,玩家可以通过击败各种怪物,或挑战不同难度的副本;

3、然后去升级等级,获得更好的装备,还可以和其他玩家对战,提高技能和操作;

4、游戏还设置了多种职业供玩家来自由选择,同时还有丰富的技能树和装备系统。

自在西游官服游戏玩法

1、中国风二次元卡牌养成游戏,让你体验不一样的修真之旅;

2、探索神秘秘境,与其他修真者较量,与美女侍女一起环游世界;

3、精美的画面和流畅的操控体验,让您沉浸在修真世界中。

自在西游官服游戏评分:(5分)

游戏体验(新版):4.2

游戏画面:3.4

玩法模式:3.8

游戏音效:3.8

手机配置:3.6

更新日志

查看全部

版本:2.1.57

【版本新增】
1、新内容-金色命格,金色命格将于本次更新后闪亮登场,为守护使大人带来各自独特效果;
2、荒神升品-煌天应龙,“煌火映天,应龙翱翔”,应龙升品开放!应龙升品后会蜕变为煌天应龙,解锁全新的荒神形象;
3、其他新增
(1)本次更新后开放“鸿财见喜”满足条件可直接获得绯灵诀,开服第14天解锁活动页面,可在【福利】中查看;
(2)嫦娥助手新增方寸画卷(开服第25天解锁)和玩偶剧场(开服第40天解锁)一键速通。
【版本优化修复】
1、月卡-日夜巡礼的每日签到中将新增一个额外道具:秘藏之匣。开启秘藏之匣后可以从以下三组道具中任选一个:补灵网*2、天机盘*1、搜神图*1;
2、神魂界面新增一键晶魄穿戴和一键晶魄升级,方便守护使大人更便捷的镶嵌和升级晶魄;
3、优化了【荣耀对决】每日可挑战999次的次数上限;
4、修复了鸿蒙幻境活动在特殊情况下未刷新限购次数的问题;
5、修复了晶魄升级时提示返还道具名称异常的问题(实际无影响);
6、修复了四洲寻宝玩法中显示关卡数与实际进度对应错误的问题;
7、修复了特定情况下进入战区排行榜显示错误的问题。

热门游戏
相关版本
猜你喜欢
西游冒险手游 关于西游记 冒险生存 策略手游 休闲 西游题材

西游冒险手游

西游冒险手游合集,耐玩的西游冒险手游有哪些?本期专题为大家分享特别好玩耐玩的西游系列手游,这些游戏每一款都完美还原了原著中的经典角色,玩家可以自由收集和获得,并组建不同的阵容,参与到更多的西游玩法中,感兴趣的玩家快来下载这些西游冒险手游试试吧。

关于西游记

关于西游记的游戏大全为您汇集了各种以《西游记》为主题的游戏。这里既有传统的角色扮演游戏,让你亲身体验西游记中的角色,也有策略和冒险游戏,提供全新的游戏体验。你可以通过这些游戏深入了解西游记的故事和角色,感受独特的中华文化。

冒险生存

冒险生存是当前主流游戏题材,冒险生存类游戏有哪些?小编今天根据冒险生存题材玩法整理了多款手机游戏推荐给大家玩,其中明日之后、黎明觉醒游戏是当前玩家下载玩的人最多的,同时我们也可以在同类专题找到喜欢的游戏体验。

策略手游

策略手游大全是一个汇集了众多策略类手游的专题合集,无论您是喜欢拓展领土、发展文明还是沉浸于即时战略的世界,这个合集都为您提供了各种各样的策略手游选择。这个合集中的游戏涵盖了各个时代和主题,您可以在其中扮演军事指挥官,经营城市,或者策划战略战役。

休闲

休闲类手游专题为您提供耐玩、好玩易上手的休闲类手游下载,小编讲收集的各种休闲游戏全部整理成了专题合集推荐给喜欢的游戏玩家,有画风唯美的小森生活、简单易上手的趣味消消乐也有自由度极高的我的世界等游戏,喜欢这类型游戏的玩家们千万不要错过。

西游题材

西游题材游戏合集汇集了各类以中国古典神话小说《西游记》为题材的游戏作品。在这里,玩家们可以体验到各种创新性的西游主题游戏,包括角色扮演、动作冒险、策略战斗等多种类型。这些游戏将带你重新探索西游世界,与熟悉的角色们并肩作战,感受神秘的神话力量。

最新游戏
同类游戏
×

历史更新资料↓

版本:2.1.3

【版本新增】
1、全新战灵-须尽欢上线,开服≥50天的守护使大人可通过“战灵招募”进行获得;
2、全新活动-傲来神石将于本次更新后开放;
3、新增一批橙色、红色铭文,详细属性可在神物图鉴中进行查看;
4、活动调整-东海寻宝,活动调整为常驻活动,可在千境界进入;
5、新增特权-天庭敕令,灵脉特权-天庭敕令将于本次更新后开放,敕令可以直接在灵脉中购买。
【版本优化修复】
1、优化了法术/技能/命格中“生命上限”文本描述,统一调整为“最大生命值”(实际效果无变动);
2、优化了门派活动“三打白骨”的拍卖页签显示时间,现在页签会延迟到下一个凌晨4点消失;
3、优化了每日签到奖励,守护使大人可在更新后获得更好的签到奖励;
4、优化了玲珑探宝自动事件功能的开启条件,守护使等级达到90级后即可体验;
5、对自身产生心魔造成的伤害增加保底机制;
6、千境界中新增战灵招募入口。

版本:2.0.81

【版本新增】
1、 新金将-祸世天狐,魅惑颠倒众生,操控万千生灵,首位全界控制金将“祸世天狐”降临尘世;
2、 观音觉醒重做,观音觉醒调整,在保持现有生存能力的同时,增强观音的怒气限制能力,并额外增加了限制敌方释放追加技能的能力;
3、 活动调整-鸿蒙幻境,
1)、活动调整为游戏内周期性循环开启,首次活动将于开服第8天开启,此后每30天循环开启活动;
2)、新增累抽福利,当期活动累计招募达到指定次数可额外获得限定红将碎片任选;
3)、新增碎片赠礼,当期活动期间,守护使每次招募获得限定整将或者120片相同神将碎片(仅计算招募直接获得的神将碎片,其他途径均不计算)时,都将获得对应的限定神将碎片礼盒。该礼盒仅能赠送给同门派成员,且在活动结束后消失;
4)、新增门派进度奖励。当期活动期间,同门派成员每次招募获得限定整将或120片相同神将碎片(仅计算招募直接获得的神将碎片,其他途径均不计算)时,可累积1点门派进度,达到一定进度值时门派成员可获得限定红将碎片和鸿蒙缘等奖励;
5)、取消活动排行榜和锦鲤大奖,本次更新后,开服≥8天的服务器将会立即开启一期“鸿蒙幻境”活动,守护使可以在活动中抽取往期限定红将。更多活动详情请在更新后前往游戏内活动查看。
【版本优化修复】
1、优化了玩偶回收功能,只能对已满星的玩偶进行回收,且功能提前至“大闹天宫”章节收集度达到2000后开启;
2、优化了单次回收橙色或红色法宝时的数量限制,可对同种橙色或红色法宝选择指定数量进行回收;
3、优化了天帝突破+15的描述,由“首次获得[护盾时]时”调整为“获得[护盾]时(最多触发1次)”,实际效果无变动;
4、优化了天帝[觉醒2]的描述,由“天帝每轮首次获得[护盾]后”调整为“天帝获得[护盾]后(每轮最多触发1次)”,实际效果无变动;
5、优化了未解锁司命的文本提示,将直接显示剩余多少天开启功能;
6、插画图鉴新增活动插画展示,完成对应活动剧情后可查看;
7、荒渊雷泽副本内战灵入口新增红点提示;
8、修复了朝露卷宗可获得奖励预览显示错误的问题。

版本:2.0.58

【版本新增】
1、 玩偶集新章节-英雄相惜
2、 百花羞、灶神开放觉醒
3、 其他新增
1)、新增玩偶回收功能,“大闹天宫”章节收集度达到3200后开启,回收多余玩偶可获取玩偶兑换券;
2)、玩偶商店新增玩偶盲盒和高级玩偶盲盒,可消耗玩偶兑换券进行购买。
【版本优化修复】
1、本次更新后会对荒神祈愿、羲和之境、东海寻宝和琳琅转盘活动进行调整,详细调整内容请查看“活动调整公告”;
2、优化了李贞英连携技[霜华流霰]和斗战胜佛连携技[斗战·飞鹏]的文本描述,实际效果无变动;
3、家园总好感度等级上限提升;
4、优化了一些情况下网络交互异常的提示。
5、修复了某些情况下觉醒孙悟空在战斗中被白泽复活后出现异常报错的问题;
6、修复了月老红线链接队友受到攻击分摊时伤害计算顺序错误的问题;
7、修复了携带护盾时格挡,未显示”格挡“的问题;
8、修复了[助燃]叠加层数上限错误的问题;
9、修复了战力对比中荒神对比数字错误的问题。

版本:2.0.34

【版本新增】
1、新觉醒红将-天帝
2、新战灵-二乔
3、新红色觉醒神通卡
4、新增4款红将觉醒神通卡,天帝、观音、白骨夫人、大鹏金翅神通卡
5、其他新增
1)、新增“三千幻境”关卡:精英·阎王殿,将在开服235天开启;
2)、新增查看他人阵容分享功能,可以在他人阵容界面分享并保存对方阵容长图。

【版本优化修复】
1、琳琅转盘奖励优化,转盘大奖无字天书调整为宝石天书任选,可以在1个无字天书和2个六阶宝石任选袋中任选其一;
2、调整了百眼魔君间接伤害减免的实现方式,改为与其他间接伤害减免方式一致,实际效果无变动;
3、调整了跨服竞技和战区聊天频道的开放时间,提前至开服21天开放;
4、优化了神通卡的产出批次,游戏前期可以获取更多神通卡;
5、优化了点击打开阵容界面的响应速度;
6、调整了战力排行榜的页签顺序,默认显示战区页签;
7、修复了荣耀对决中某些情况下奎木狼变身后战报结算时显示阵亡的问题;
8、修复了某些情况下斗战胜佛召唤的毫毛分身行动异常的问题;
9、修复了灵脉攻击令自然回复后数量未正确刷新显示的问题。
我知道了