文章来源: 七匣子作者: 七匣子发布时间:2024-10-01 08:48:33
苍翼混沌效应真结局达成技巧,苍翼混沌效应里面对应的结局还是很多的,那么今天就给大家分析的是真结局,想要达成的话是需要知道下步骤了,苍翼混沌效应真结局是什么?苍翼混沌效应真结局怎么达成?那么大家要是好奇的话来看看吧!
1.引导员留言的电话全部回拨
2.事项集齐21个,最后一个事项为“唯一解”
3.集齐事项后找IO挑战最终试炼,通关后完成真结局
其中21个事项的收集是和NPC对话息息相关的,某些对话不触发则无法收集新的事项碎片,这里是“无法获得事项后该找谁对话”
1.三层(地表)“高冷三角头”,如果你无法收集事项可以看看地表是不是有他在,和他对话
2.三层(地表)“天台emo哥”,除了第一次对话,收集一定事项后他还会出现
3.引导员电话,每次电话都会解锁新事项获得权限
1.天台抑郁哥最后一次对话要选择“告诉他真相”,告诉他妻子死去的事实
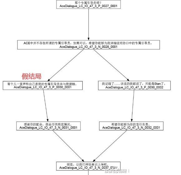
2.IO要求你指出谁是专属引导员时,选择隐瞒,指认stan

3.(不确定)IO提到有可疑人员时,供出stan

4.mass询问时,不要选择“我可不愿付出什么代价”

5.mass询问你从何而知时,选择“从光球处看到的”

这些对话应该影响了剧情的发展和事项的获取,但不完全确定。
不过其中引导员如果死了则必定为假结局,抑郁哥如果选择隐瞒真相则必定为假结局,stan死不死不清楚是否有影响,其他对话我建议按照我的要求选万无一失

魔兽世界时光服骑士种族怎么选
2020-03-03

魔兽世界时光服死亡骑士好玩吗
2020-03-03

魔兽世界时光服开荒职业推荐
2020-03-03

魔兽世界时光服有几个服务器
2020-03-03

魔兽世界时光服泰坦碎片在哪里兑换
2020-03-03

魔兽世界时光服人类种族天赋效果
2020-03-03

魔兽世界时光服暗夜精灵种族天赋效果
2020-03-03

魔兽世界时光服兽人种族天赋效果
2020-03-03

魔兽世界时光服黑屏怎么办
2020-03-03

魔兽世界时光服闪退怎么办
2020-03-03