七匣子:手机游戏、热门软件,尽在七匣子手游下载中心!

最新入库 | 热门游戏 | 开服表 | 攻略秘籍 | 手机软件教程 | 下载排行榜 | 手机版
所在位置 : 首页 > 手机应用 > 系统工具 > tasker安卓下载

tasker安卓下载

tasker安卓下载

点此纠错

  • 版本:6.2.22
  • 大小:33.37M
  • 语言:简体中文
  • 类别:系统工具
  • 人群 : 年满十八周岁以上
  • 更新:2025-03-24 09:46
  • 权限:点击查看
  • 隐私:点击查看
  • 系统: 需要支持安卓系统5.2以上
  • 厂商:互联网
  • MD5:06DCC04A728092A9DF53CBBEBA1E710F
  • 备案:未备案
  • 包名:net.dinglisch.android.taskerm
  • 需要网络 无广告
9.7
7xz特别说明交友需谨慎,陌生链接勿点,转账汇款勿信,防骗指南要记牢,请注意保护个人隐私。
应用简介 相关版本 相关专题 同类应用
应用介绍

tasker是一款功能强大的系统增强工具,设计极致简约,拥有超多实用功能屏幕延迟、重启系统、CPU节能等,用户可根据自己的喜好和需求,快速管理与设置,自动化处理让手机变得智能实际便捷高效,从日常生活到工作,实现手机功能自动化。帮助用户更好的利用时间。

tasker怎么用

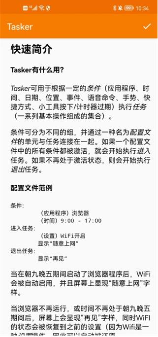
一、配置,设定你的情境条件

1、首先一进入Tasker,会看到有一个配置文件的页面,这里其实就是让你建立(要触发自动反应的)情境条件。可以设定手机感应器、特殊时间点、插上特殊装置、电池状态等等各种条件。

tasker安卓下载

2、例如以我前面所举的例子为例,我的条件就是:当Google地图启动时要触发某些行为。这时候我就点右下角的「+」,选择应用程式,选择Google地图。

tasker安卓下载

3、这样就在配置文件中加入了我要的情境条件,也就是启动Google地图时。

tasker安卓下载

二、任务,设定要触发的动作

1、接着,我可以在第二个页面任务,加入我想触发的各种动作。Tasker之所以被认为很强大,就是因为它几乎可以触发手机上所有的装置功能,从音量、网络到各种设定。

tasker安卓下载

2、回到我前面的例子,我想要触发的动作是开启媒体音量,于是我就在任务页面右下角点击「+」,加入把媒体音量调整到11的动作。

tasker安卓下载

三、把配置与任务连结在一起

1、有了情境条件,也有了要触发的动作,接着就把两个连在一起即可。

让启动地图这个配置,去连结刚刚建立的「开启媒体音量」任务。下图中则是我另外一个使用例子,当我开启 TED 影片 app 时,也自动触发开启媒体音量功能。

tasker安卓下载

2、在Tasker中建立好上述条件与动作,实际执行的效果如下。

当我在手机上打开Google地图,媒体音量自动调整到11,让我可以听到导航语音。当我跳出Google地图,媒体音量自动回到原本的静音状态。

这样就完成自动化流程,我就不用再自己动手调整了。

tasker安卓下载

3、最后,为了让Tasker可以触发自动反应,你可能必须允许它在后台运行,这样每次的条件触发才会顺利启动。

tasker安卓下载

tasker软件介绍

tasker是一款功能强大的系统增强工具,设计极致简约,拥有超多实用功能屏幕延迟、重启系统、CPU节能等,用户可根据自己的喜好和需求,快速管理与设置,自动化处理让手机变得智能实际便捷高效,从日常生活到工作,实现手机功能自动化。帮助用户更好的利用时间。

tasker软件特色

1、全新的模式

可以根据场景去进行不同提示音修改,还挺不错;

2、简单操作模式

你随时可以根据免费推送的教程去进行基本信息了解;

3、支持音频试听

配合部分音频,支持通过URI导入音频,支持切换,修改实时效果。

tasker软件优势

1、连上特定的 Wifi 立即打开「自动同步」,断开 Wifi 关闭;

2、每天定时自动从网站获取壁纸然后自动更换;

3、静音模式如果有超过三次同一来电自动关闭静音模式,然后向对方发送一条说明短信

4、到达指定地点发送指定短信给某个联系人(比如到了咖啡店自动发短信给朋友说自己已经到了);

5、利用彩云分钟级天气预报制作下雨预警(在下雨前 20 分钟自动发送通知/微信/短信提醒);

6、运行小说软件时自动调暗亮度和开启护眼模式,关闭自动旋转;

7、收到短信后自动复制验证码,将验证码自动转发到微信或者另一台手机;

8、每天早上起床时自动播放喜欢的播客作为闹钟,同时音量会逐渐变大,再也不怕闹钟「毁歌」。

tasker软件测评

Tasker是一款非常实用的手机辅助工具,用户可以根据自己的需求来设定功能,只要是你能想到的方法,Tasker都能将它实现。有需要的朋友欢迎下载体验。

更新日志

查看全部

-新Tasker UI预览

-Tasker WebUI

-设备管理操作

-获取多个文件/文件夹属性

-获取网络数据使用情况

-数组比较

-设置设备效果

热门应用
相关版本
猜你喜欢
手机智能工具 手机工具软件 工具箱

手机智能工具

手机智能工具app合集是一个集结了各类实用工具和智能应用的合集,这个合集收录了各种能够提升手机使用和生活效率的应用,让用户能够轻松完成各种任务和管理。无论是日常生活中的翻译、计算器、天气预报,还是工作中的文件管理、日程安排、备忘录,甚至是学习中的词典、背单词,都可以在这个合集中找到合适的应用。

手机工具软件

手机工具软件合集是一款集合了各类实用工具软件的手机应用程序专题合集,通过这个专题合集,用户可以轻松找到并下载各种免费的手机工具软件,包括文件管理、清理优化、安全防护、通信工具、日程管理、浏览器、翻译工具等等。

工具箱

工具箱app有哪些?手机多功能工具箱app哪个好用?本期专题将为大家盘点和汇总包括全能工具箱、工具箱画质助手以及多种生活实用工具箱软件,帮助用户解决日常生活中得一些问题,感兴趣的用户可以下载体验哦。

最新应用
同类应用
×

历史更新资料↓

我知道了