七匣子:手机游戏、热门软件,尽在七匣子手游下载中心!

最新入库 | 热门游戏 | 开服表 | 攻略秘籍 | 手机软件教程 | 下载排行榜 | 手机版
所在位置 : 首页 > 手机应用 > 系统工具 > KonaBess超频工具

KonaBess超频工具

KonaBess超频工具

点此纠错

  • 版本:0.26
  • 大小:0.94M
  • 语言:简体中文
  • 类别:系统工具
  • 人群 : 年满十八周岁以上
  • 更新:2026-01-19 15:48
  • 权限:点击查看
  • 隐私:点击查看
  • 系统: 需要支持安卓系统5.2以上
  • 厂商:互联网
  • MD5:9c3440bf655e8f89438cf908127531e1
  • 包名:xzr.konabess
  • 需要网络 无广告
8.9
7xz特别说明交友需谨慎,陌生链接勿点,转账汇款勿信,防骗指南要记牢,请注意保护个人隐私。
应用简介 相关版本 相关专题 同类应用
应用介绍

KonaBess是一款手机超频工具,能够帮助用户提升手机GPU的频率,让手机的运行速度更加快速。软件的兼容性也十分强大,支持骁龙的6、7、8系列芯片,一键点击就能调节频率和电压,给用户带来全面的工具使用体验,感兴趣的小伙伴快来下载KonaBess试试吧。

KonaBess怎么使用

1、如果用户第一步就弹出"KonaBess获取镜像失败的"的提示,对于一些小白用户来说,这就是用户的手机没有解锁bl获得root权限,那就请根据自己的手机品牌自行百度下怎么解锁设备bl来获得root权限

KonaBess超频工具

2、如果上述步骤完成了还是提示这段文本,那是因为 KonaBess 没有找到或无法访问到它所需要的镜像文件。常见原因包括:

文件不存在或路径错误: 你可能没有将正确的镜像文件(如 boot.img)放在软件可以访问到的目录中。

文件损坏: 你下载的固件镜像可能不完整或已经损坏。

不匹配的固件版本: 你的手机系统版本与你提供的镜像文件版本不一致。

非标准固件: 如果你使用的是某些定制 ROM,其镜像结构可能与工具预设的不兼容。

3、那要解决这个问题,你需要找到并提供正确的固件镜像文件给 KonaBess。以下是具体步骤:

下载官方固件:前往你手机制造商的官方网站或可信的第三方固件网站,下载与你手机型号和系统版本完全匹配的官方固件包。

提取镜像:解压下载的固件包,从中找到 boot.img 或 vendor_boot.img 文件。这个文件通常位于固件包的根目录。

提供给软件:将这个提取出的镜像文件提供给 KonaBess,再次尝试操作。

4、上述所有都正常后,我们就可以进入软件首先备份镜像,这时搞机的正常操作,备份很重要,防止操作失败后带来的一系统困难

KonaBess超频工具

5、提示备份成功后最好复制一份备份文件到电脑上,因为这可以方便连接数据线后进行数据的导入导出

KonaBess超频工具

6、然后我们就开始编辑操作了,首先可以在界面上看到有很多频率可以选择

KonaBess超频工具

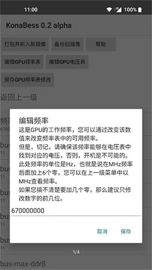
7、然后用户选择一个频率点击进去就可以看到具体的频率、电压等参数信息

KonaBess超频工具

8、在改频率时我们选择前面三位数修改就行

KonaBess超频工具

9、电压的选择越往上越低

KonaBess超频工具

10、调整后保存这些参数

KonaBess超频工具

11、然后它就会开始进行打包BOOT镜像,整个操作也就这样了

KonaBess超频工具

12、完成后可以拿些跑分软件测试下修改后的效果

KonaBess超频工具

软件优势

1、界面很简洁而且安装包也是非常的小。

2、实用性比较的强,功能也是比较的多。

3、操作很方便快捷,一些相关功能的结合。

软件特色

1、新建频率:支持用户自定义设置手机的频率,完成手机频率自定义创建。

2、boot镜像:获取boot镜像,完成cpu频率的突破,打破手机系统的局限。

3、频率修改:支持对骁龙系列的cpu进行频率的突破,让手机功能更强大。

4、数据备份:可以对旧镜像数据进行备份,避免旧的镜像数据容易丢失。

KonaBess超频工具

软件测评

专门针对高通骁龙cpu芯片而推出的骁龙处理器性能优化软件,也就是我们所说的KonaBess安卓超频工具。目前已经免费开源,其操作使用都非常简单,软件内还附带有详细的使用说明,用户获得ROOT权限后,就可以自己操作。

更新日志

查看全部
版本:0.26

添加对骁龙8精英Gen5的支持

热门应用
相关版本
猜你喜欢
手机工具软件 手机cpu超频工具 常用工具软件 工具箱

手机工具软件

手机工具软件合集是一款集合了各类实用工具软件的手机应用程序专题合集,通过这个专题合集,用户可以轻松找到并下载各种免费的手机工具软件,包括文件管理、清理优化、安全防护、通信工具、日程管理、浏览器、翻译工具等等。

手机cpu超频工具

利用cpu超频工具可以通过提高处理器运行频率来获得更强的性能表现,可以让你的手机处理器突破出厂设定的性能上限,让一些游戏、软件运行更加流畅。但需要注意的是,超频会导致处理器发热量剧增,必须配合专业的散热设备使用,否则可能造成硬件损坏。长期超频还会加速电池老化,缩短手机使用寿命。

常用工具软件

常用工具是当前主流软件题材,2024最全的工作生活常用工具软件有哪些?小编今天根据常用工具题材整理了多款手机软件推荐给大家,其中外婆菜谱、百度知道软件是当前用户下载的人最多的,同时我们也可以在同类专题找到喜欢的软件体验。

工具箱

工具箱app有哪些?手机多功能工具箱app哪个好用?本期专题将为大家盘点和汇总包括全能工具箱、工具箱画质助手以及多种生活实用工具箱软件,帮助用户解决日常生活中得一些问题,感兴趣的用户可以下载体验哦。

最新应用
同类应用
×

历史更新资料↓

我知道了