七匣子:手机游戏、热门软件,尽在七匣子手游下载中心!

最新入库 | 热门游戏 | 开服表 | 攻略秘籍 | 手机软件教程 | 下载排行榜 | 手机版
所在位置 : 首页 > 手机应用 > 游戏辅助 > 总特殊连点器(带弓)

总特殊连点器(带弓)

总特殊连点器(带弓)

点此纠错

  • 版本:2.0.12.30
  • 大小:25.99M
  • 语言:简体中文
  • 类别:游戏辅助
  • 人群 : 年满十八周岁以上
  • 更新:2026-02-16 11:45
  • 权限:点击查看
  • 隐私:点击查看
  • 系统: 需要支持安卓系统5.2以上
  • 厂商:互联网
  • MD5:06c0de3646ce07ea9760a96698d7cdc5
  • 包名:com.zidongdianjj
  • 需要网络 无广告
8.7
7xz特别说明交友需谨慎,陌生链接勿点,转账汇款勿信,防骗指南要记牢,请注意保护个人隐私。
应用简介 相关版本 相关专题 同类应用
应用介绍

总特殊连点器(带弓)是一款功能强大、专业实用的手机自动点击器软件,这款软件最大的优势就是无需获取Root权限并且没有一点广告,相关用户在这里只需完成一系列简单的设置便可以实现一系列连点操作,这样一来不仅能够很好的简化了繁琐的重复性操作而且更是能够解放用户双手,能够为用户带来生活、工作、娱乐等各个方面的极大帮助。

相似软件 版本说明 软件地址
辞少自动连点器 1.0官方版 查看
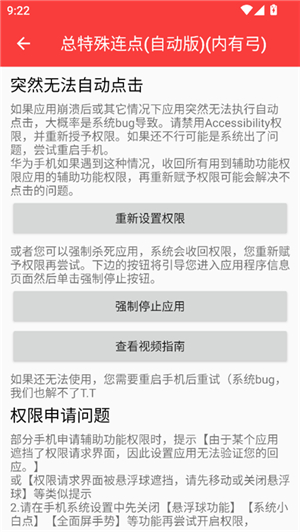
纽约连点器(自动版)内有盾 2.0.12.30安卓版 查看
坤少连点 1.0最新版 查看
李神连点器9.0科技版 9.0安卓版 查看
忏羽连点器(暴龙) 2.9.66官方版 查看

软件特色

1、用户可以自定义点击位置、间隔时间和点击次数。系统将在预设参数下自动执行点击任务,无需手动操作。

2、适用于各种重复触摸场景,如游戏中的连续点击、长列表的自动滚动、刷新网页的重复操作。

3、连接工具界面清晰,参数设置直观。即使是初学者,也可以在没有编程或复杂脚本编写经验的情况下快速入门。

4、支持单点自动、连续多点和定时连接模式,可根据不同的操作要求设置不同的点击模式,使其具有高度的通用性。

总特殊连点器(带弓)

软件亮点

1、精准定位:您可以在游戏中准确定位点击位置,实现精准点击操作。在特定的游戏场景中,你可以准确地点击目标位置。

2、点击稳定性:总特殊连点软件点击稳定性高,无任何点击偏差、延迟等,保证游戏操作的准确性。

3、智能识别:具有智能识别功能,可以自动识别游戏中的点击目标和点击时间,实现更智能的点击操作。

4、自动调整:根据游戏的运行情况和用户的操作习惯,自动调整点击参数和策略,以达到最佳点击效果。

总特殊连点器(带弓)

软件优势

1、支持自定义点击频率与位置,实现毫秒级精准触发,尤其适合游戏连击、抢购签到等高频率操作场景。

2、内置可移动悬浮窗,无需切换界面即可实时调整点击间隔、次数等参数,操作过程不打断当前任务。

3、具备操作录制与循环执行功能,可记录点击、滑动等系列动作并自动重复,解放双手,有效缓解重复操作疲劳。

总特殊连点器(带弓)

软件测评

这是一款无需ROOT权限的全自动屏幕点击工具,功能类似按键精灵,支持全场景自动连点与点击操作。无论游戏挂机、日常任务还是重复操作,它都能精准高效完成,彻底解放你的双手。软件适配各类应用界面,响应迅速、运行稳定,且永久免费,无需额外付费或复杂设置,助你轻松提升效率

热门应用
相关版本
猜你喜欢
龙少连点器 游戏连点器 免费连点器 刀剑连点器 Tap连点器 黑白键连点器

龙少连点器

龙少连点器是一款功能强大的手机自动点击辅助工具,能够智能模拟用户的操作流程,进行复现,可设置重复次数和频次,非常适合需要重复点击操作的用使用,不论是游戏日常还是商品抢购或者是自动打卡,都可以轻松完成。软件操作也极其简单,拥有详尽教学流程,快来试试龙少连点器软件吧。

游戏连点器

游戏连点器推荐,支持自定义点击频率与位置,还有宏录制功能,可保存复杂操作动作,能够辅助玩家轻松完成各种游戏任务,对于一些需要拼手速的内容也可以使用连点器轻松应对。不仅游戏,其它任务也可以使用它完成,比如网购抢购,轻松搞定抢购难题。

免费连点器

免费连点器推荐,通过模拟屏幕点击实现自动化操作,无论是游戏挂机刷副本,还是电商限时抢购,甚至重复性表格录入,都可以使用连点器解决。并且无需获取root权限,点击间隔也支持自由设置。不过,如果是在游戏使用的话,更推荐优先选择GitHub上开源的透明化产品。

刀剑连点器

刀剑连点器是一款相当好用的手机自动连点器,能够帮助用户模拟手指连续点击屏幕的动作,无论是签到、抢票还是游戏日常,都能够快速完成设置,让你彻底解放双手,不需要重复机械操作。软件支持自定义点击频率、位置及持续时间,操作简单,轻松就可以完成设置。并且软件无需Root权限,使用更安全。

Tap连点器

Tap连点器是一款能够实现手机自动化操作的连点器工具,能够模拟手动点击完成各项任务。用户只需要使用软件录制点击流程,然后设置速度、次数等参数,软件即可自动在手机屏幕的指定位置进行点击或滑动操作,适合需要频繁重复点击屏幕的场景。

黑白键连点器

黑白键连点器是一款专为节奏音游设计的辅助工具能够帮助玩家提升快速点击操作中的表现。其核心功能在于模拟高频连击动作,通过自定义设置实现精准的按键节奏,帮助玩家在挑战高难度曲目时保持稳定输出。软件支持多种设备适配,包括手机和平板,换设备也可以轻松使用,并且软件自带智能节奏识别功能,能自动匹配游戏中的节拍变化,减少手动误差,同时提供低延迟响应,确保流畅的游戏体验。

最新应用
同类应用
×

历史更新资料↓

我知道了