七匣子:手机游戏、热门软件,尽在七匣子手游下载中心!

最新入库 | 热门游戏 | 开服表 | 攻略秘籍 | 手机软件教程 | 下载排行榜 | 手机版
所在位置 : 首页 > 手机应用 > 系统工具 > toskstool

toskstool

toskstool

点此纠错

  • 版本:2.2
  • 大小:7.68M
  • 语言:简体中文
  • 类别:系统工具
  • 人群 : 年满十八周岁以上
  • 更新:2026-01-27 15:59
  • 权限:点击查看
  • 隐私:点击查看
  • 系统: 需要支持安卓系统5.2以上
  • 厂商:互联网
  • MD5:73ab4856b82b4e28b6a6130e4e07dfd2
  • 包名:com.tosks.tool
  • 需要网络 无广告
7.9
7xz特别说明交友需谨慎,陌生链接勿点,转账汇款勿信,防骗指南要记牢,请注意保护个人隐私。
应用简介 相关版本 相关专题 同类应用
应用介绍

toskstool又名tosksbox,是一款功能强大的安卓手机脱壳工具,集合了集查壳、虚拟机脱壳、PE文件编辑、PE文件重建等丰富功能,可以帮助用户快速脱壳目标文件,并提供辅助的病毒检测与查杀功能,安卓玩机小伙伴的必备app,有需要的用户快来下载toskstool试试吧。

toskstool怎么用

1、在本页面下载toskstool脱壳工具app,安装后打开

toskstool

2、主页包含丰富功能,点击第一项XML反编译,可以在手机系统中选择文件进行反编译

toskstool

3、如果想去签,就点击tweakme去签,输入apk路径直接处理就好了

toskstool

4、软件支持在线脱壳,

toskstool

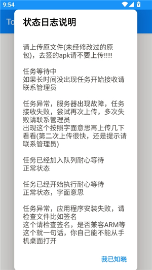
我们先阅读了解状态日志

toskstool

然后上传文件即可进行脱壳操作

toskstool

toskstool软件特色

1、屏幕上的即时检测和调节,定制的改变方法,这样可以更好地进行更多的设置。

2、文件的处理方式非常的多,可以进行删除、拷贝等操作,传送文件进行查看。

3、安卓的手机可以轻松的进行各种调试,包括仪器、数据等,都可以在这个平台上进行调试。

4、网络允许和联机状态下,可随意操纵全部的系统,无需执行全部的程序。

toskstool

toskstool软件亮点

1、一款专为软件安全领域打造的高效脱壳解决方案,它能够迅速识别并解除各类软件外壳,

2、为安全分析人员提供裸机程序,从而便于进行深入的代码分析和漏洞挖掘。

3、toskstool凭借其简洁的操作界面和强大的脱壳能力,成为众多安全专家和研究人员的得力助手。

toskstool

toskstool软件优势

1、基于SCRCPY的设备屏幕实时镜像和远程控制,可设置屏幕分辨率、代码速率等。

2、激活一些需要ADB权限的应用程序,目前支持Shizuku、安装Lion、冰箱、黑域、权限狗。

3、基本文件管理,如复制、粘贴、删除等,可以在设备上完成,并且可以使用本机实现进行文件相互通信。

toskstool软件功能

一、查壳功能:

支持文件拖拽,目录拖拽,可设置右键对文件和目录的查壳功能,除了FFI自带壳库unpack.avd外,还可以使用扩展壳库(必须命名为userdb.txt,此库格式兼容PEID库格式,可以把自己收集的userdb.txt放入增强壳检测功能)。

注:如果是使用扩展库里特征查出的壳,在壳信息后面会有 * 标志。

二、脱壳功能:

如果在查壳后,Unpack按钮可用,则表示可以对当前处理文件进行脱壳处理,采用虚拟机脱壳技术,您不必担心当前处理文件可能危害系统。

三、PE编辑功能:

本程序主界面可显示被检查的程序的入口点/入口点物理偏移,区段等信息,并且提供强大的编辑功能。其中PE Section后按钮可以编辑当前文件的节表,点击后出现Sections Editor窗口。

主要功能有:

显示详细的节段信息

可查看编辑区段名称、大小、执行属性等相关信息。

清除选定的区段名称

对区段进行自动修复

从磁盘加载区段

保存区段到磁盘

增加一个新的区段

从文件中删除区段

从PE头中删除区段(区段内容实质还在)

用指定的数据填充区段

SubSystem后按钮可以显示PE文件的详细信息,支持详细编辑PE文件的Dos头,NT头等信息,支持查看PE文件的导出表、导入表信息,本项目功能太细致具体请参考界面。

四、附加数据检测:

可扫描应用程序是否包含附件数据,并提供了附加数据详细的起始位置和大小,可以用Del Overlay按钮和Save Overlay按钮进行相应的处理。

五、支持PEid插件:

点Options按钮选择Load Plugins就可以使用PEid的插件功能,无需重启FFI,插件必须放plugins目录下,然后点Plugin》就可看到相应插件信息。

六、ReBuild PE 功能:

本功能主要是用来对脱壳后的PE文件进行修复,一般可用来解决脱壳后无法重新加壳等问题,使用ReguildPE按钮即可完成此功能。

七、第三方工具支持:

在Options按钮中,点Manage Tools按钮,可以用右键菜单添加/删除IDA/OllyDBG等第三方工具,这样就可以直接在FFI里启动OllyDBG、IDA这些工具来打开当前文件进行反汇编。

注:添加第三方工具后,点Plugin》按钮就可以看到您添加的工具信息了,点击即可用此工具打开当前处理文件。

八、进程DUMP:

点TaskView按钮后,可以进行进程的终止,进程中模块内存的dump,目前支持三种dump方式:Dump Full、Dump Partial和Dump Region,还支持自动修正主模块内存镜像大小。

九、导入表抓取:

点Get IAT按钮后,选择进程后就可以抓取导入表,在DumpFixer前请填上正确的OEP信息。如果出现不可识别的函数信息,您可以设置虚拟机解密步数,在导入表信息框中用右键点VM Decode尝试解密这个函数。如果您发现抓取的导入表信息有些不是您想要的,可以在导入表信息框中用右键点Del Thunk或者Cut Thunk让其消失。如果您要对进程的非主模块抓取导入表,请在Manipulation records窗口中对相应模块信息点右键Load this module,这样抓取的导入表就是这个模块的了。

更新日志

v2.2

1.修复lspatch打包问题

2.新增设置,文件排序选项

3.更新xml编辑器

v2.14

1.修复在线脱壳无法下载的问题

v2.13

1.新增一键注入崩溃日志

2.新增问答区

3.优化ui

v2.12

1.新增留言(在关于)捐赠

2.修复一些已知bug

v2.11

1.修复在线脱壳无法下载

v2.1

1.修复一些问题

2.更新在线脱壳api

热门应用
相关版本
猜你喜欢
手机智能工具 下载工具 手机工具软件 文件管理系统 清理系统垃圾 常用工具软件

手机智能工具

手机智能工具app合集是一个集结了各类实用工具和智能应用的合集,这个合集收录了各种能够提升手机使用和生活效率的应用,让用户能够轻松完成各种任务和管理。无论是日常生活中的翻译、计算器、天气预报,还是工作中的文件管理、日程安排、备忘录,甚至是学习中的词典、背单词,都可以在这个合集中找到合适的应用。

下载工具

下载工具app合集是一个集合了多款安卓平台上不限速下载的工具应用的合集。在这个合集中,你可以找到各种高效而强大的下载工具,从软件、游戏到电影、音乐等各种文件类型,都能在这些应用中以高速下载。

手机工具软件

手机工具软件合集是一款集合了各类实用工具软件的手机应用程序专题合集,通过这个专题合集,用户可以轻松找到并下载各种免费的手机工具软件,包括文件管理、清理优化、安全防护、通信工具、日程管理、浏览器、翻译工具等等。

文件管理系统

文件管理系统软件哪个好?免费文件管理系统软件有哪些?文件管理系统可以帮助用户对不同的文件进行归纳和整理,减少无意义的时间耗费。以下我们带来了目前最好用的免费文件管理系统软件推荐,感兴趣的用户快来下载吧!

清理系统垃圾

清理系统垃圾的软件合集是一个集合了多种系统清理软件的手机应用专题合集,随着手机使用的增加,系统中会产生大量的垃圾文件和缓存数据,通过这个专题合集中的app,您可以方便地下载和使用各类专业的系统清理软件,帮助您轻松清理手机内部的垃圾文件和缓存数据,释放存储空间,提升手机性能。

常用工具软件

常用工具是当前主流软件题材,2024最全的工作生活常用工具软件有哪些?小编今天根据常用工具题材整理了多款手机软件推荐给大家,其中外婆菜谱、百度知道软件是当前用户下载的人最多的,同时我们也可以在同类专题找到喜欢的软件体验。

最新应用
同类应用
×

历史更新资料↓

我知道了